
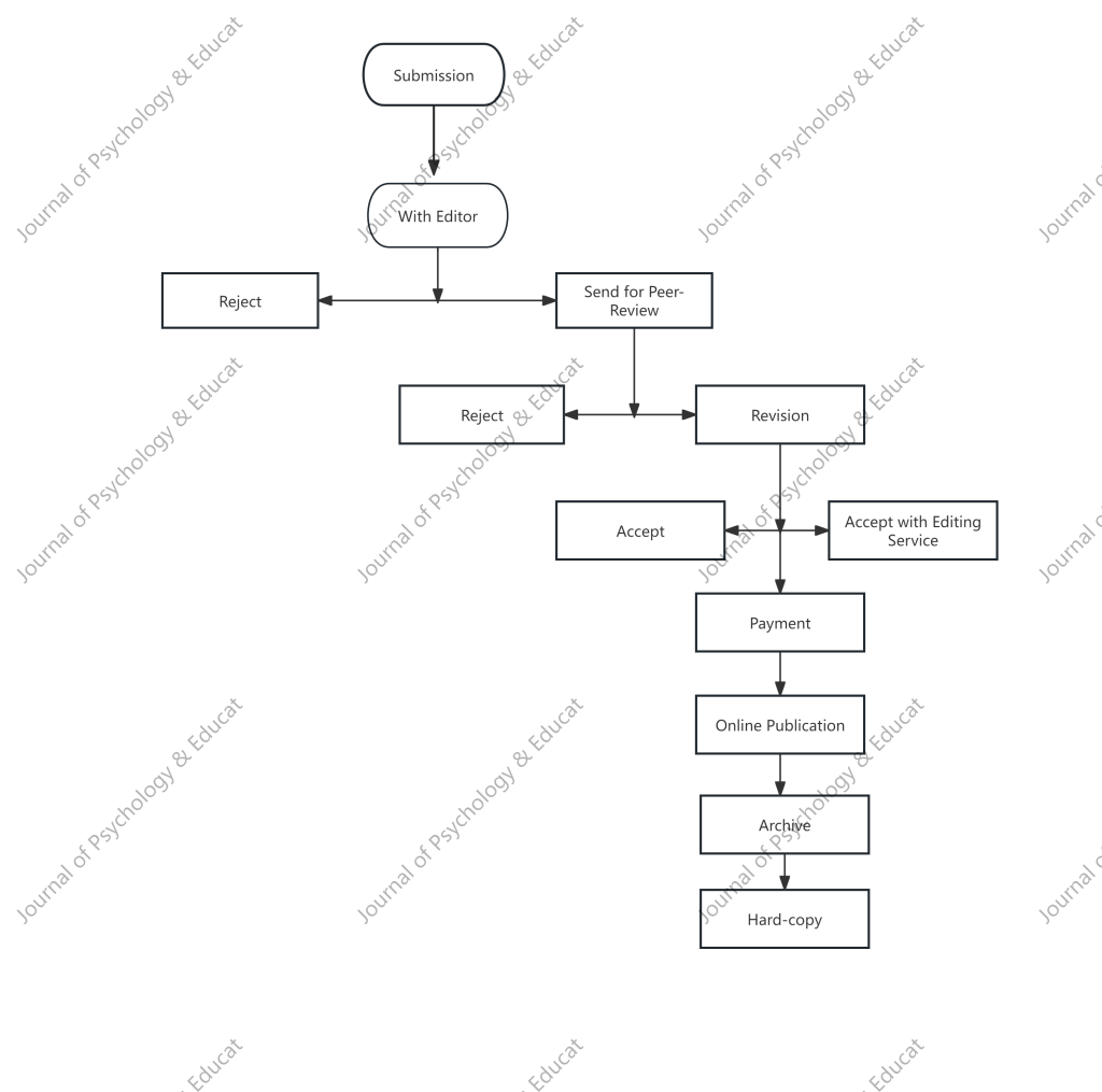
Step 1: Pre-Submission Preparation
1.Manuscript Self-Check:
(1)Ensure formatting meets journal template requirements.
(2)Complete author affiliations and contact information.
(3)Prepare ethics approval documents (if applicable).
2.Required Materials:
(1)Full manuscript (including figures and tables).
Step 2: Online Submission
1.Registration & Login:
(1)Register an account via the journal’s official submission system.
2.Upload Manuscript:
(1)Upload files as instructed.
3.Receive Manuscript ID:
(1)System automatically assigns a manuscript number.
Step 3: Review and Processing
1.Initial Review (1–3 days):
(1)Format and compliance check.
(2)Approved manuscripts proceed to external review.
2.External Review (7–10 days):
(1)Double-blind peer review by 2 experts.
(2)Authors can view reviewer comments in the system.
3.Editorial Service Assessment:
(1)If a manuscript has academic value but does not meet direct publication standards, the editorial office will issue an Editorial Service Notification.
(2)Authors may choose to:
Accept editorial services (guaranteed publication after revision),
Withdraw the manuscript directly.
Decision must be made within 48 hours.
4.Final Decision (2–3 days)
(1)Editor-in-Chief makes the final acceptance decision based on review feedback.
Step 4: Revision and Re-Review
1.Revise according to reviewer comments (minor revision: 7 days; major revision: 14 days).
2.Submit revised manuscript with point-by-point response letter.
3.Revised version returned to original reviewers for re-evaluation.
Step 5: Acceptance and Publication
1.Manuscript Acceptance:
(1)Official acceptance notice sent.
(2)Copyright agreement signed.
(3)Publication fee payment.
2.Publication Preparation:
(1)Typesetting and proofreading by editorial office.
(2)Author approval of final proof.
(3)DOI assignment.
3.Official Publication:
(1)Online first publication.
(2)Inclusion in assigned volume/issue.
Notes
Editorial services are available for manuscripts with academic potential that do not yet meet publication standards; choosing this service guarantees eventual publication.
Each manuscript is assigned a dedicated editor for full-process support.
Authors can track manuscript status in real time via the submission system.
